Câu hỏi tự luận Toán 12 chân trời Bài 1: Tính đơn điệu và cực trị của hàm số

Câu hỏi tự luận Toán 12 chân trời sáng tạo Bài 1: Tính đơn điệu và cực trị của hàm số. Bộ câu hỏi bài tập mở rộng có 4 mức độ: Thông hiểu, nhận biết, vận dụng và vận dụng cao. Phần tự luận này sẽ giúp học sinh hiểu sâu, sát hơn về môn học Toán 12 chân trời sáng tạo. Kéo xuống để tham khảo thêm.


Nếu chưa hiểu - hãy xem: => Lời giải chi tiết ở đây


Nếu chưa hiểu - hãy xem: => Lời giải chi tiết ở đây

B. Bài tập và hướng dẫn giải

1. NHẬN BIẾT (10 CÂU)

Câu 1: Cho hàm số 1. NHẬN BIẾT (10 CÂU) có bảng biến thiên như sau:

1. NHẬN BIẾT (10 CÂU)

Đồ thị hàm số 1. NHẬN BIẾT (10 CÂU) có điểm cực tiểu là?

Câu 2: Cho hàm số 1. NHẬN BIẾT (10 CÂU) có đồ thị như hình vẽ dưới đây.

1. NHẬN BIẾT (10 CÂU)

Hàm số 1. NHẬN BIẾT (10 CÂU) đồng biến trên khoảng nào?

Câu 3: Cho hàm số 1. NHẬN BIẾT (10 CÂU) có bảng xét dấu của đạo hàm như sau

1. NHẬN BIẾT (10 CÂU)

Hàm số đã cho nghịch biến trên khoảng nào?

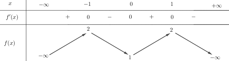
Câu 4: Cho hàm số 1. NHẬN BIẾT (10 CÂU) có bảng biến thiên như sau:

1. NHẬN BIẾT (10 CÂU)

Hàm số đã cho đồng biến trên khoảng nào?

Câu 5: Cho hàm số 1. NHẬN BIẾT (10 CÂU) có bảng biến thiên như sau:

1. NHẬN BIẾT (10 CÂU)

Hàm số đã cho đồng biến trên khoảng nào?

Câu 6: Cho hàm số1. NHẬN BIẾT (10 CÂU) có bảng biến thiên như sau

1. NHẬN BIẾT (10 CÂU)

Hàm số đã cho nghịch biến trên khoảng nào?

Câu 7: Cho hàm số 1. NHẬN BIẾT (10 CÂU) có bảng biến thiên như sau:

1. NHẬN BIẾT (10 CÂU)

Hàm số đã cho đồng biến trên khoảng nào?

Câu 8: Cho hàm số có bảng biến thiên như sau

1. NHẬN BIẾT (10 CÂU)

Hàm số đã cho nghịch biến trên khoảng nào?

Câu 9: Cho hàm số 1. NHẬN BIẾT (10 CÂU) có bảng biến thiên như sau

1. NHẬN BIẾT (10 CÂU)

Hàm số đã cho đồng biến trên khoảng nào?

Câu 10: Cho hàm số f(x) có bảng biến thiên như sau.

1. NHẬN BIẾT (10 CÂU)

Hàm số đã cho đồng biến trên khoảng nào?

2. THÔNG HIỂU (10 CÂU)

Câu 1: Cho hàm số 2. THÔNG HIỂU (10 CÂU) có bảng biến thiên như sau:

2. THÔNG HIỂU (10 CÂU)

Hàm số đã cho đồng biến trên khoảng nào?

Câu 2:Cho hàm số 2. THÔNG HIỂU (10 CÂU) có bảng xét dấu của đạo hàm như hình vẽ. Hàm số đã cho nghịch biến trên khoảng nào?

2. THÔNG HIỂU (10 CÂU)

Câu 3:Cho hàm số 2. THÔNG HIỂU (10 CÂU) có bảng biến thiên như hình dưới đây. Hàm số đã cho nghịch biến trên khoảng nào?

2. THÔNG HIỂU (10 CÂU)

Câu 4:Cho hàm số 2. THÔNG HIỂU (10 CÂU) có bảng biến thiên như sau:

2. THÔNG HIỂU (10 CÂU)

Hàm số nghịch biến trong khoảng nào?

Câu 5: Cho hàm số 2. THÔNG HIỂU (10 CÂU) có đồ thị là đường cong trong hình bên.

2. THÔNG HIỂU (10 CÂU)

Hàm số đã cho nghịch biến trong khoảng nào? 

Câu 6: Cho hàm số 2. THÔNG HIỂU (10 CÂU) có đồ thị như hình vẽ bên. Hàm số đã cho đồng biến trên khoảng nào?

2. THÔNG HIỂU (10 CÂU)

Câu 7: Cho hàm số 2. THÔNG HIỂU (10 CÂU) có đồ thị là đường cong trong hình bên. Hàm số đã cho nghịch biến trên khoảng nào?

2. THÔNG HIỂU (10 CÂU)

Câu 8: Cho hàm số 2. THÔNG HIỂU (10 CÂU) có đồ thị là đường cong trong hình bên.

2. THÔNG HIỂU (10 CÂU)

Hàm số đã cho đồng biến trên khoảng nào?

Câu 9:Cho hàm số 2. THÔNG HIỂU (10 CÂU) có đồ thị là đường cong hình bên. Hàm số đã cho đồng biến trên khoảng nào?

2. THÔNG HIỂU (10 CÂU)

Câu 10:Cho hàm số 2. THÔNG HIỂU (10 CÂU) có đồ thị như hình vẽ bên. Hàm số đã cho nghịch biến trên khoảng nào?

2. THÔNG HIỂU (10 CÂU)

3. VẬN DỤNG (5 CÂU)

Câu 1: Hỏi hàm số 3. VẬN DỤNG (5 CÂU) đồng biến trên khoảng nào?

Câu 2: Hàm số 3. VẬN DỤNG (5 CÂU) nghịch biến trên khoảng nào?

Câu 3: Hàm số 3. VẬN DỤNG (5 CÂU) nghịch biến trên?

Câu 4: Hàm số 3. VẬN DỤNG (5 CÂU) đồng biến trên khoảng?

Câu 5: Hàm số 3. VẬN DỤNG (5 CÂU) đồng biến trên khoảng?

4. VẬN DỤNG CAO (4 CÂU)

Câu 1: Cho hàm số 4. VẬN DỤNG CAO (4 CÂU), bảng xét dấu của 4. VẬN DỤNG CAO (4 CÂU) như sau:

4. VẬN DỤNG CAO (4 CÂU)

Hàm số 4. VẬN DỤNG CAO (4 CÂU) đồng biến trên khoảng nào?

Câu 2:Cho hàm số 4. VẬN DỤNG CAO (4 CÂU) có đạo hàm 4. VẬN DỤNG CAO (4 CÂU) với mọi 4. VẬN DỤNG CAO (4 CÂU). Hàm số 4. VẬN DỤNG CAO (4 CÂU) có số điểm cực đại là?

Câu 3: Cho hàm số 4. VẬN DỤNG CAO (4 CÂU)có đồ thị như hình vẽ

4. VẬN DỤNG CAO (4 CÂU)

Hàm số 4. VẬN DỤNG CAO (4 CÂU) đồng biến trên khoảng  khi đó 4. VẬN DỤNG CAO (4 CÂU)có giá trị là?

Câu 4: Cho hàm số 4. VẬN DỤNG CAO (4 CÂU) có đạo hàm là 4. VẬN DỤNG CAO (4 CÂU) với mọi 4. VẬN DỤNG CAO (4 CÂU). Có bao nhiêu giá trị nguyên của tham số 4. VẬN DỤNG CAO (4 CÂU) để hàm số 4. VẬN DỤNG CAO (4 CÂU) có không quá 4. VẬN DỤNG CAO (4 CÂU) điểm cực trị?

Nội dung quan tâm khác

Thêm kiến thức môn học

Từ khóa tìm kiếm:

Bài tập tự luận Toán 12 chân trời sáng tạo Bài 1: Tính đơn điệu và cực trị, Bài tập Ôn tập Toán 12 chân trời sáng tạo Bài 1: Tính đơn điệu và cực trị, câu hỏi ôn tập 4 mức độ Toán 12 CTST Bài 1: Tính đơn điệu và cực trị

Bình luận

Giải bài tập những môn khác